您的位置:
首页
>
政务公开重点工作
>
重点领域信息公开
>
生态环境
>
环评公示
生态环境
环境整治
黑臭水体治理
污染监管
环评公示
大气污染治理
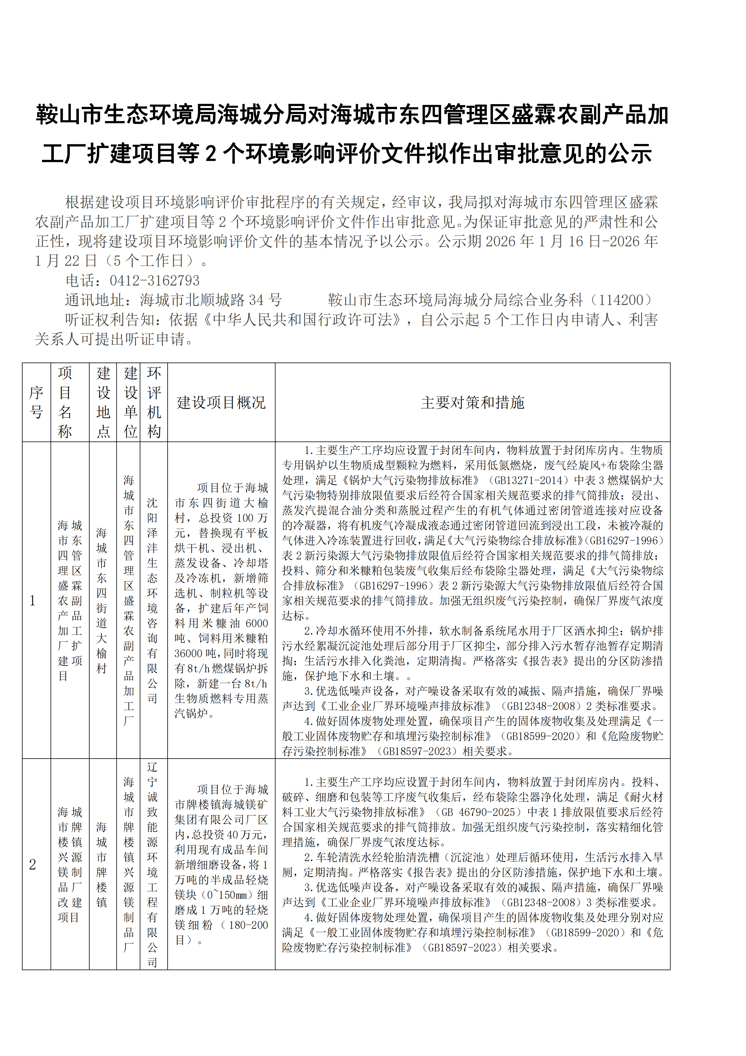
鞍山市生态环境局海城分局对海城市东四管理区盛霖农副产品加工厂扩建项目等2个环境影响评价文件拟作出审批意见的公示
时间:2026-01-16 15:16
来源:生态环境局
作者:
点击:
次